
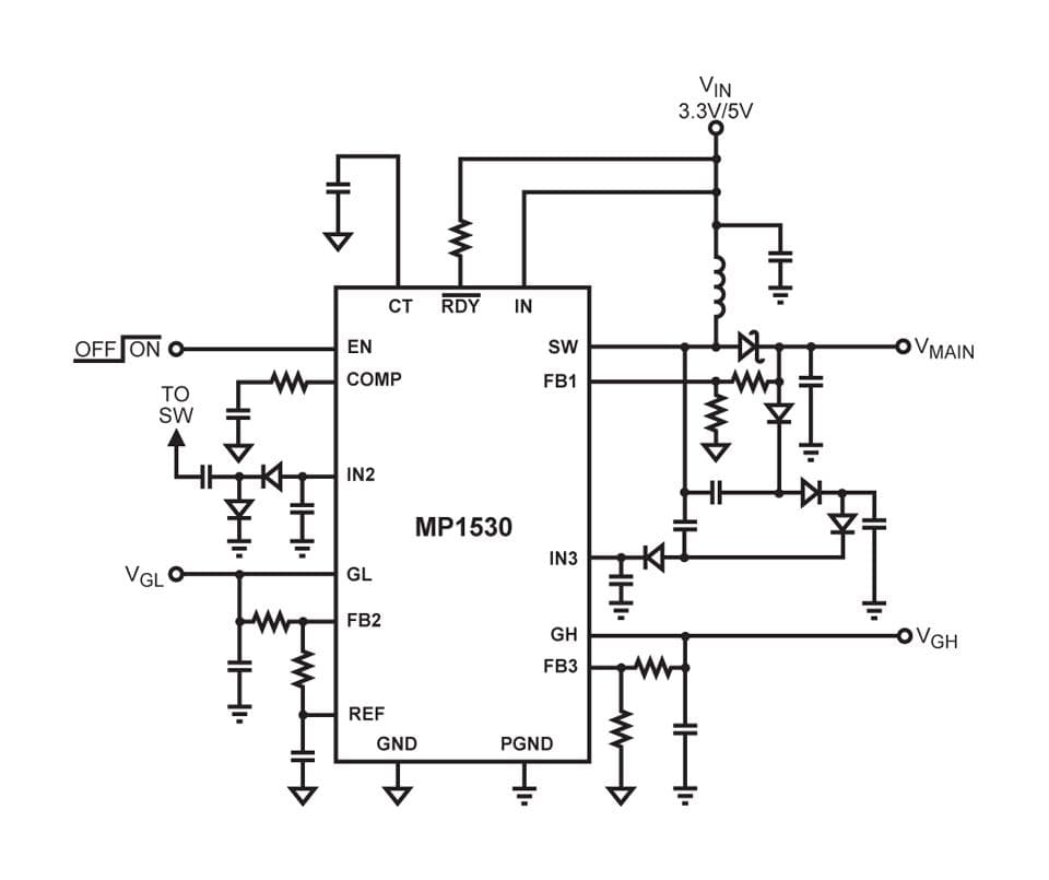
The MP1530DM-LF is a 3-output boost DC/DC controller from Monolithic Power Systems. It operates within a temperature range of -40°C to 85°C and is compliant with RoHS regulations. The device is packaged in a TSSOP-16 package and is suitable for surface mount applications. It can handle a maximum input voltage of 5V and provides an output voltage of 22V with a maximum output current of 2.8A and output power of 1.4W.
Monolithic Power Systems MP1530DM-LF technical specifications.
| Package/Case | TSSOP |
| Lead Free | Lead Free |
| Max Input Voltage | 5V |
| Max Operating Temperature | 85°C |
| Min Operating Temperature | -40°C |
| Mount | Surface Mount |
| Number of Outputs | 3 |
| Output Current | 2.8A |
| Output Power | 1.4W |
| Output Voltage | 22V |
| Package Quantity | 75 |
| Packaging | Rail/Tube |
| RoHS Compliant | Yes |
| Topology | Boost |
| RoHS | Compliant |
Download the complete datasheet for Monolithic Power Systems MP1530DM-LF to view detailed technical specifications.
This datasheet cannot be embedded due to technical restrictions.
