
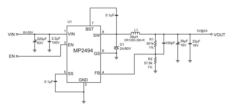
Monolithic Power Systems MP2494DS-LF technical specifications.
| Package/Case | SOIC |
| Lead Free | Lead Free |
| Max Input Voltage | 55V |
| Min Input Voltage | 4.5V |
| Max Operating Temperature | 125°C |
| Min Operating Temperature | -40°C |
| Max Output Voltage | 15V |
| Min Output Voltage | 800mV |
| Mount | Surface Mount |
| Number of Outputs | 1 |
| Output Configuration | Positive |
| Output Current | 2A |
| Output Type | Adjustable |
| Package Quantity | 100 |
| Packaging | Rail/Tube |
| RoHS Compliant | Yes |
| Synchronous Rectifier | No |
| RoHS | Compliant |
Download the complete datasheet for Monolithic Power Systems MP2494DS-LF to view detailed technical specifications.
This datasheet cannot be embedded due to technical restrictions.
