
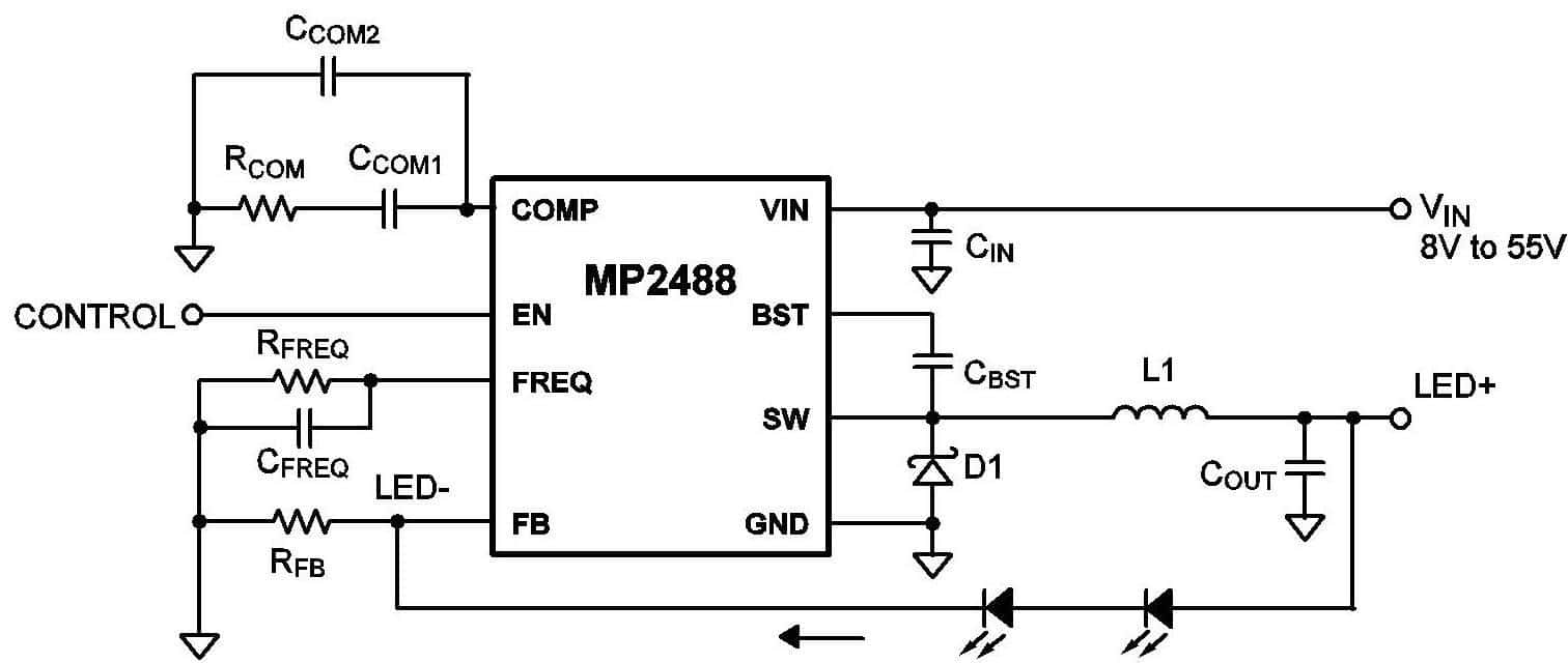
The MP2488DN-LF is a single-channel LED driver IC with PWM dimming capability, operating at a frequency of 200kHz. It is packaged in a surface mount SOIC-8 package and is designed to operate over a temperature range of -40°C to 85°C. The device is compliant with lead-free standards and is available in quantities of 100 per rail or tube packaging. It can supply up to 2A of current per channel and is suitable for use in a variety of applications.
Monolithic Power Systems MP2488DN-LF technical specifications.
| Package/Case | SOIC |
| Dimming | PWM |
| Frequency | 200kHz |
| Lead Free | Lead Free |
| Max Operating Temperature | 85°C |
| Min Operating Temperature | -40°C |
| Max Supply Voltage | 55V |
| Mount | Surface Mount |
| Number of Outputs | 1 |
| Output Current per Channel | 2A |
| Package Quantity | 100 |
| Packaging | Rail/Tube |
| RoHS | Compliant |
Download the complete datasheet for Monolithic Power Systems MP2488DN-LF to view detailed technical specifications.
No datasheet is available for this part.
