
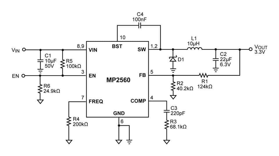
Conv DC-DC Single Step Down 4.5V 42V 8-Pin SOIC EP
Sign in to ask questions about the Monolithic Power Systems MP2560DN-LF datasheet using AI. Get instant answers about specifications, features, and technical details, ideal for finding information in larger documents.
Sign In to ChatWidest selection of semiconductors and electronic components in stock and ready to ship ™
Monolithic Power Systems MP2560DN-LF technical specifications.
| Package/Case | SOIC |
| Efficiency | 93% |
| Lead Free | Lead Free |
| Max Input Voltage | 42V |
| Min Input Voltage | 4.5V |
| Max Operating Temperature | 85°C |
| Min Operating Temperature | -40°C |
| Max Output Current | 2.5A |
| Max Output Voltage | 39V |
| Min Output Voltage | 800mV |
| Mount | Surface Mount |
| Number of Outputs | 1 |
| Operating Supply Voltage | 42V |
| Output Configuration | Positive |
| Output Current | 2.5A |
| Output Type | Adjustable |
| Output Voltage | 39V |
| Packaging | Rail/Tube |
| RoHS Compliant | Yes |
| Synchronous Rectifier | No |
| RoHS | Compliant |
Download the complete datasheet for Monolithic Power Systems MP2560DN-LF to view detailed technical specifications.
The embedded preview will load automatically when this section scrolls into view.
