
Battery Charger Li-Ion 2000mA 4.16V to 4.23V 16-Pin QFN EP T/R
Sign in to ask questions about the Monolithic Power Systems MP2610ER-LF-P datasheet using AI. Get instant answers about specifications, features, and technical details, ideal for finding information in larger documents.
Sign In to ChatWidest selection of semiconductors and electronic components in stock and ready to ship ™
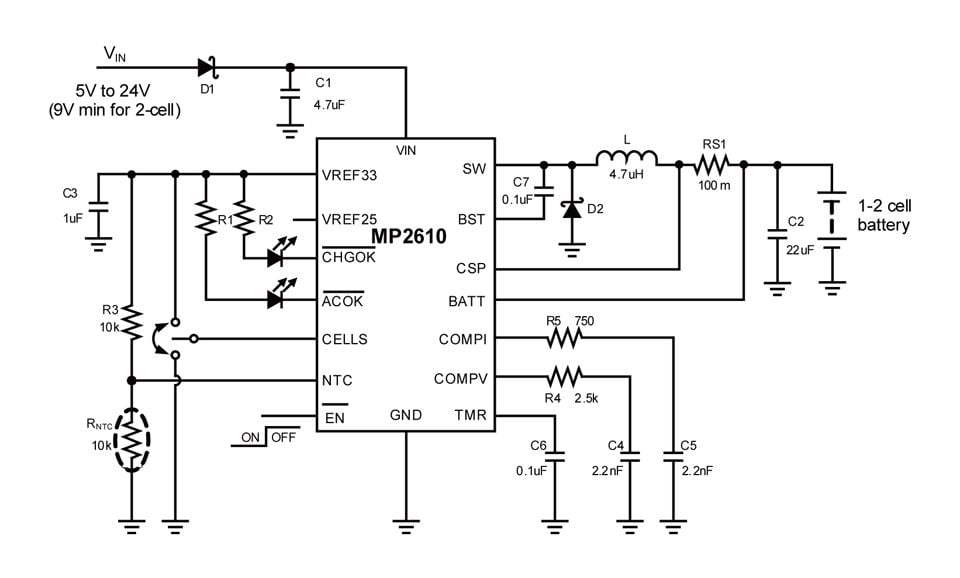
Monolithic Power Systems MP2610ER-LF-P technical specifications.
| Battery Chemistry | LITHIUM-ION |
| Battery Pack Voltage | 8.4V |
| Package/Case | QFN |
| Fault Protection | Over Current, Over Temperature |
| Max Charge Current | 2A |
| Max Operating Temperature | 85°C |
| Min Operating Temperature | -20°C |
| Max Power Dissipation | 2.7W |
| Max Supply Voltage | 24V |
| Operating Supply Current | 2mA |
| Packaging | Tape and Reel |
| Weight | 0.002014oz |
| RoHS | Compliant |
Download the complete datasheet for Monolithic Power Systems MP2610ER-LF-P to view detailed technical specifications.
The embedded preview will load automatically when this section scrolls into view.
